全国热线电话:028-85501896
留学生必看!英国留学这些东西千万不能带!
2366 2021-09-13
入境英国一个很重要的部分就是海关检查,海关工作人员一旦在你的行李箱内发现超额限制品或者违禁品,不仅物品会被没收,情节严重的话你还可能会被扣留。所以为了减少不必要的入境麻烦,同学们一定要提前了解,入境英国哪些是可携带物品,哪些是限制品,哪些是违禁品。
违禁品:
如果以下物品出现在你的行李箱中,一定会被没收:
l 管制药物
l 攻击性武器,例如弹簧刀
l 自卫喷雾剂,例如胡椒喷雾和 CS 气体
l 濒危动植物物种
l 未经打磨的原石
l 不雅和淫秽的物品,例如色情书籍、杂志、电影和 DVD
l 从非欧盟国家个人进口的肉类,蜂蜜和乳制品
如果你携带涉嫌侵犯知识产权的商品(例如电影或音乐的“盗版”),它们可能会被扣押,你可能会被起诉。
某些商品受到限制,例如枪支、炸药和弹药。需要获得特殊许可才能将它们带入英国。
某些食品和植物产品也受到限制,如果它们:
l 有病虫害
l 不是供自己使用
l 非欧盟国家种植的
限制品:
l 现金:10,000欧元以下,否则需要申报,不遵守规定可能面临最高 5,000 英镑的罚款。
l 酒:非欧盟国家允许携带,4升烈酒(超过22%酒精度),或 9升强化葡萄酒(如波特酒或雪利酒),起泡酒或小于22%酒精度的任何其他酒精饮料,还可以携带42升啤酒和18升蒸馏酒。
l 烟:非欧盟国家允许携带,200支香烟,或100支小雪茄,或50支雪茄,或250克烟草(包括水烟烟草)或200支加热用烟草。
l 婴儿奶粉以及药品,英国海关规定可以带少量携带,不可超过2公斤。但此类物品必须允许室温保存,拥有完整的商业品牌包装,除目前使用的物品外,必须保持未开封状态
l 不可携带大量的处方药(在英国,抗生素、抗病毒类药物属于处方类药品,管理非常严格,无医生处方是无法购买的)。如因治疗自身疾病必须携带某类药物时,需请医生开具处方,并备齐药 品的英文说明书以及购买发票。若携带中药材,中成药前往国外的,总值须在人民币300元内。
l 若是携带用外汇购买、数量合理的自用中药材、中成药出境,还 需携带盖有国家外汇管理局统一制发的“外汇购买专用章”的发 票,海关才可放行。而麝香、虎骨、熊胆及其制品,以及超出规定限值的中药材和中成药则不准携带出境。
l 感冒药、止痛片、止咳药水等无需大量携带,因为常用非处方药在英国各大超市、药店都购买方便。建议携带少量感冒药、肠胃药以防初到英国因气候原因着凉感冒、肠胃不适。
l 万金油、清凉油等常备药品可以适量携带。
l 少量隐形眼镜片,隐形眼镜液无需大量携带,在英国可便宜购买。
l 价值在390英镑以内的其他商品(例如香水和电子产品)。
食品,植物和植物产品
不能带入:
l 肉类和肉制品:肉制品包括牛肉,羊肉,猪肉或鸡肉等新鲜,煮熟或干燥的肉类,以及肉饼,咖喱,火腿,干肉条,含有肉类,肉丸,肉腌菜,腌制或煮熟的香肠,肉酱。
l 牛奶或乳制品,新鲜的,干的或浓缩的牛奶,奶油,黄油,酥油,奶酪和含有鲜奶油的产品。需要特别注意,含乳制品的食物有很多样,可能饼干以及膨化食品,都可能含有乳类制品。如果要带,请先查看好成分另外最好备一份中英文的说明书,以便申报海关查证。但婴儿奶粉、婴儿食品、特殊食品和出于医疗原因需要的特殊宠物饲料除外
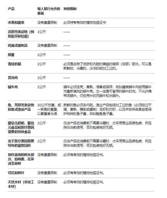
如果您将植物或动植物产品带入英国,则所有受管制的植物和植物产品都应附有植物检疫证书。
可携带的产品和数量如下图所示:

l 鲟鱼子酱:如果你想在个人行李中从欧盟或非欧盟国家携带超过125克的鲟鱼鱼子酱,你必须持有濒危物种国际贸易公约 ( CITES ) 许可证。即使邮寄也需要许可证。
l 动物皮毛(带或不带毛发或毛皮)必须经过鞣制,否则属于非法产品。鞣制是指使用鞣剂对生皮进行硬化。
l 丛林肉(用作食物的野生动物的肉)的国际贸易要么被完全禁止,要么受到许可证的控制。你不能从非欧盟国家进口任何肉类。如果非法进口,你可能会被监禁长达 7 年,并处以无限罚款。
可以携带:
l 面包(但不是夹有肉或奶制品的三明治)
l 不含鲜奶油的蛋糕,包括圣诞蛋糕、水果蛋糕或含有坚果的蛋糕
l 饼干
l 巧克力和糖果——除了用大量未加工的乳制品原料制成的糖果,如 burfi、gulab jamun、halwah 或 halva、ras malai、rasgullah、ladoos 和 chum chum
l 未填充的明胶胶囊
l 食品补充剂,含有少量动物产品(如鱼油胶囊)和包括氨基葡萄糖、软骨素或壳聚糖在内的食品补充剂
l 液体或可涂抹形式的肉提取物(但不包括肉酱或肉浓缩物,例如高汤块、肉汁颗粒或调味袋或任何含有肉块的东西)
l 橄榄酿鱼
l 面食和面条,包括加工或煮熟后(但如果与肉或肉制品混合或填充,则不能)
l 包装好的汤、汤料和调味品,含有肉提取物、肉浓缩物、动物脂肪或鱼油、粉末或提取物(但如果它们含有肉块或鱼块,则不包括在内)
l 任何其他不含任何新鲜或加工肉类或乳制品且加工鸡蛋或渔业产品低于 50% 的食品
l 加工和包装好的植物产品(如水果和蔬菜,包括包装好的沙拉和冷冻的植物产品)
参考英国政府官网网址:
https://www.gov.uk/government/publications/travelling-to-the-uk/travelling-to-the-uk
还有一些其他过海关的注意点,比如女孩子的化妆品。可带上飞机10kg的手提行李箱里面只可以放少于100ml的化妆品,以及指甲钳套装,有一位同学曾经在过海关时就被没收了一套指甲钳套装。建议大家不要试图挑战海关,初到英国没收一些东西是小事,耽误入境是大事。
更多英国入境相关信息,请联系蔚蓝天府老师!

请使用微信扫描二维码登录