全国热线电话:028-85501896
【留学选校】罗素集团大学-诺丁汉VS纽卡斯尔,我该选择谁?
1431 2022-10-28
如果同学打算去英国留学,那再选校中也许会将诺丁汉和纽卡斯尔作为英国大学的冲刺选择。
诺丁汉大学 ▶
◀ 纽卡斯尔大学
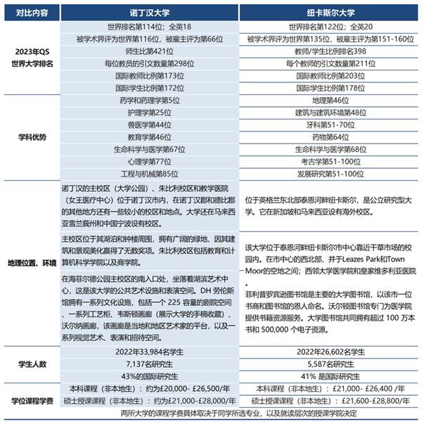
在2023 年 QS 世界大学排名中,诺丁汉大学和纽卡斯尔大学分别位列第114位和第122位 ,均跻身世界最佳大学之列。这意味着同学无论选择读哪一所大学,都可能获得美妙的大学体验。
诺丁汉大学和纽卡斯尔大学在哪些方面有着过人之处,每年吸引着中国大陆学生纷纷申请,Shelley姐通过世界大学排名、学科优势、地理位置、环境、学生人数、学位课程相关费用的内容,进一步让同学对于这两所大学有更多认识。


请使用微信扫描二维码登录