全国热线电话:028-85501896
备考朗思在线语言考试之听力单项
1418 2023-01-19
朗思(LanguageCert)语言国际考试是近年来兴起的国际语言考试之一,其考试单项的灵活性,和独特的在线测评体系吸引同学报考的同时,也获得部分海外大学的语言资格认可。
灵活性:
四项技能考试可以一次性进行,也可以分读、写、听和说两部分进行。你不需要把各个部分放在一起,如果某一部分做得不够好,你可以再做一次。考试结果将在3个工作日内与电子证书和数字徽章一起提供。
独特性:
在线考试无需到指定考场,采用远程监考的模式,即可在任意地点、任何时间,通过与LanguageCert总部的监考系统连线,进行身份验证、考试环境检查、音频视频测试等环节,并在专业的线上监考人员的全程指导及监督下完成考试。在线测评与线下纸笔测试具有同等效力。
朗思语言考试等级分为6类,分别为A1/A2/B1/B2/C1/C2。
测试能力为笔试(听力、阅读、写作)和口试。
考试总时长为2小时40分钟,听力(30分钟)、阅读和写作(2小时10分钟不间断)、口语(13分钟)。
最终考生成绩将以High Pass(101-150 / 150), Pass(75-100 / 150) or Fail(0-74 / 150)划分。
海外各大学认可朗思考试分数情况,可联系蔚蓝天府老师进行咨询。


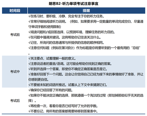
关于朗思在线语言考试听力单项考什么?以及备考注意事项是什么?我该怎样备考听力单项?那下文内容会解答一直深受听力难题困扰的同学,调整更加有效的备考建议。


●一个安静、不受干扰的房间
●稳定的互联网连接
●需要一个可靠的VPN
●一台带摄像头和麦克风的计算机
●一副头戴式耳机
●本人的护照证件
请使用微信扫描二维码登录