全国热线电话:028-85501896
【留学定校】打破迷思:大学排名和专业学科怎么选?
1337 2023-05-24
作为一名即将前往海外大学留学的国际学生来说,选择合适的大学和专业是一个至关重要的决定,这会影响同学的整个学术生涯和职业旅程。
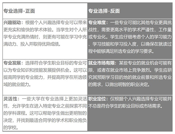
如何考虑大学综合排名和专业选择?这两个因素一直是构成同学最终前往哪所大学读书的最终因素。同学打算进入大学综合排名更高的学校就读、还是前往专业性较强但综合排名不高的大学读书呢?
辩证看待大学综合排名和专业学科就显得尤为重要。


虽然大学排名和专业选择可以为国际学生选择海外大学学习时提供有价值的信息,但同学需要考虑自己的个人需求、兴趣和目标。大学综合排名可能会随着时间的推移而变化,并且可能并不总是与个别学生的优先决定保持一致,同时仅仅根据个人兴趣选择专业有时可能不会带来最佳的职业成果。对于同学来说,和蔚蓝天府老师一起进行深入研究、考虑多种因素并做出符合同学长期的学术和职业抱负的明智决定是至关重要的。

请使用微信扫描二维码登录