全国热线电话:028-85501896
【留学专业】UCL商科交叉(跨学科)硕士专业课程特点和申请
1265 2023-06-07
交叉硕士课程也被称为(跨学科硕士课程),可以应对当今日益复杂的全球挑战,这些挑战和问题通常需要超越单一学科传统界限的多方面方法。海外大学开设跨学科硕士课程的目的是通过整合来自不同领域的知识和方法,为学生提供面对复杂问题的全面和整体的理解。
当今世界的许多问题都需要采用多学科方法,利用不同的观点和专业知识。例如,气候变化、医疗保健、技术和全球化相关的问题通常需要一种跨学科的方法,结合来自多个领域的知识和技能,包括了商业、科学、工程、社会科学和人文学科。
交叉(跨学科)硕士课程旨在为学生提供应对复杂挑战和创造创新解决方案所需的知识、技能和工具。通过结合来自不同学科的见解,学生可以获得针对复杂问题的更全面和细致的理解,并发展和培养一系列在当今就业市场上受到高度重视的技能。

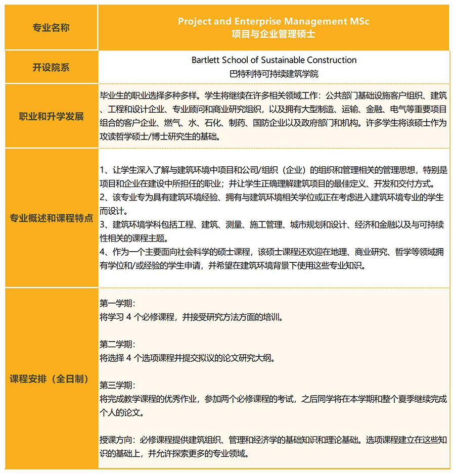
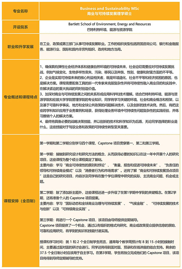
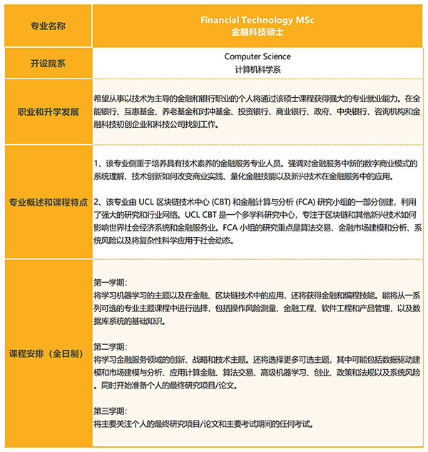
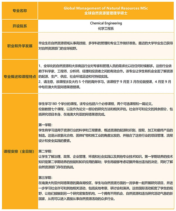
同学通过深入了解UCL商科交叉(跨学科)硕士专业的职业发展,专业/课程特点,课程安排。为后续的硕士课程申请和入读做好积极地参考和准备。








请使用微信扫描二维码登录