全国热线电话:028-85501896
2024年起,英国留学这些新规正式生效!
1169 2024-01-29
近两年随着英国申请人数的增多,越来越多的高校纷纷调整了招生要求,对国际申请者们提出了更高的学术与能力要求。与此同时,英国政府也相应的出台了一些留学生相关的新规,包括留学生签证、移民医疗附加费用等方面。

移民医疗附加费IHS上涨
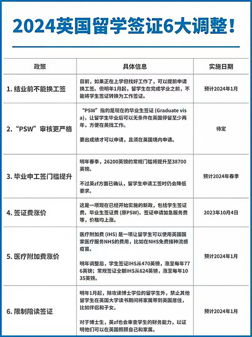
英国政府官宣:移民医疗附加费IHS将于2024年1月16日正式涨价。成年人的IHS费用由每年624英镑上涨为1,035英镑,涨幅66%。学生签证或不满18岁申请人的IHS费用由每年470英镑上涨为776英镑,涨幅65%。

限制护工及其家属签证
停止新来的护工签证持有者带家属前来英国,并只给受护理质量委员会(CQC)监管认证的机构的海外雇员发放护理签证。据英国内政部文件显示,该政策将在2024年尽快实施。对于博士生,英政府也会审查学生的财务能力,以证明他们可以在英国照顾自己和家属。


请使用微信扫描二维码登录